本系列为数据结构学习笔记(待汇总)。
跳表
跳表(SkipList):增加了向前指针的链表叫做跳表。跳表全称叫做跳跃表,简称跳表。跳表是一个随机化的数据结构,实质是一种可以进行二分查找的有序链表。跳表在原有的有序链表上增加了多级索引,通过索引来实现快速查询。跳表不仅能提高搜索性能,同时也可以提高插入和删除操作的性能。
跳表是redis的一个核心组件,也同时被广泛地运用到了各种缓存地实现当中,它的主要优点,就是可以跟红黑树、AVL等平衡树一样,做到比较稳定地插入、查询与删除。理论插入查询删除的算法时间复杂度为O(logN)。
有序表的搜索
背景:考虑一个有序表,我们要查找其中的元素,我们只能从头开始遍历链表,直到查找到元素为止。
链表是有序的,但是不能使用二分查找,是不是很捉急?(P.S.数组可以实现二分查找)
那么,有没有什么方法可以实现有序链表的二分查找呢?
答案是肯定的,那就是我们将要介绍的这种数据结构——跳表。

从该有序表中搜索元素 < 23, 43, 59 > ,需要比较的次数分别为 < 2, 4, 6 >,总共比较的次数
为 2 + 4 + 6 = 12 次。有没有优化的算法吗? 链表是有序的,但不能使用二分查找。类似二叉
搜索树,我们把一些节点提取出来,作为索引。得到如下结构:
这里我们把 < 14, 34, 50, 72 > 提取出来作为一级索引,这样搜索的时候就可以减少比较次数了。
我们还可以再从一级索引提取一些元素出来,作为二级索引,变成如下结构:
这里元素不多,体现不出优势,如果元素足够多,这种索引结构就能体现出优势来了。
跳表的结构
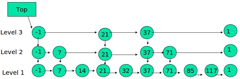
下面的结构是就是跳表:
其中 -1 表示 INT_MIN, 链表的最小值,1 表示 INT_MAX,链表的最大值。
跳表的性质
(1) 由很多层结构组成
(2) 每一层都是一个有序的链表
(3) 最底层(Level 1)的链表包含所有元素
(4) 如果一个元素出现在 Level i 的链表中,则它在 Level i 之下的链表也都会出现。
(5) 每个节点包含两个指针,一个指向同一链表中的下一个元素,一个指向下面一层的元素。
跳表的搜索

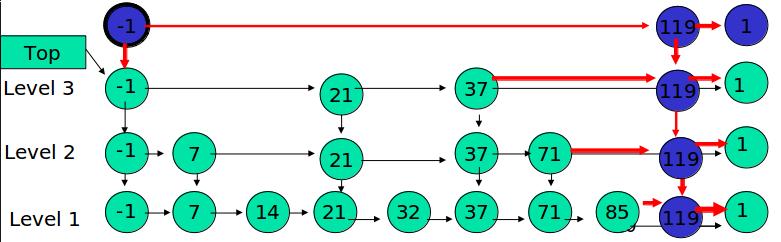
例子:查找元素 117
(1) 比较 21, 比 21 大,往后面找
(2) 比较 37, 比 37大,比链表最大值小,从 37 的下面一层开始找
(3) 比较 71, 比 71 大,比链表最大值小,从 71 的下面一层开始找
(4) 比较 85, 比 85 大,从后面找
(5) 比较 117, 等于 117, 找到了节点。
- 具体的搜索算法如下,C代码
1
2
3
4
5
6
7
8
9
10
11
12
13/* 如果存在 x, 返回 x 所在的节点,
* 否则返回 x 的后继节点 */
find(x)
{
p = top;
while (1) {
while (p->next->key < x)
p = p->next;
if (p->down == NULL)
return p->next;
p = p->down;
}
}
跳表的插入
先确定该元素要占据的层数 K(采用丢硬币的方式,这完全是随机的)
然后在 Level 1 … Level K 各个层的链表都插入元素。
例子:插入 119, K = 2
如果 K 大于链表的层数,则要添加新的层。
例子:插入 119, K = 4
- 丢硬币决定 K
插入元素的时候,元素所占有的层数完全是随机的,通过一下随机算法产生:1
2
3
4
5
6
7int random_level()
{
K = 1;
while (random(0,1))
K++;
return K;
}
相当与做一次丢硬币的实验,如果遇到正面,继续丢,遇到反面,则停止,
用实验中丢硬币的次数 K 作为元素占有的层数。显然随机变量 K 满足参数为 $p = 1/2$ 的几何分布,K 的期望值 $E[K] = 1/p = 2$. 就是说,各个元素的层数,期望值是 2 层。
跳表的复杂度
在跳表中每两个结点都会抽出一个结点作为上一级索引的结点。如果链表里有n个结点,那么第一级索引的个数大约就是n/2,第二级的索引大约就是n/4,第三级的索引就是n/8,依次类推,也就是说,第k级索引的结点个数是第k-1级索引的结点个数的1/2,那么第k级的索引结点个数为:$\frac{n}{2^k}$。如果最高级索引有 2 个结点,即$\frac{n}{2^k}=2$,那总的索引级数 $k=log_2n−1$,如果我们算上原始链表的话,那也就是跳表的高度为$log_2n$级。
在第 k 级索引中,假设我们要查找的数据为 x,当我们查找到 y 结点时,发现 $y<x<z $时此时我们就要下降到 k−1 级索引继续查找。在第 k−1 级索引中,y 和 z 之间只有三个结点,因此,我们最多只需要查找 3 个结点。以此类推,每一级的索引最多都只需要遍历 3 个结点。
而总的级别数为 $log_2n$,因此查找的时间复杂度就为 $3∗log_2n=logn$。跳表查找的时间复杂度和二分查找一样,但这其实是以空间来换时间的设计思路。
跳表的所有额外索引结点总数为 $\frac{n}{2} + \frac{n}{4} + \frac{n}{8} + … + 4 + 2 = n-2$,所以跳表的空间复杂度为$O(n)$。
跳表的删除
在各个层中找到包含 x 的节点,使用标准的 delete from list 方法删除该节点。
例子:删除 71
跳表的应用
Redis中的有序集合使用跳表。Redis 中的有序集合支持的核心操作主要有以下几个:
- 插入一个数据
- 删除一个数据
- 查找一个数据
- 按照区间查找数据
- 迭代输出有序序列
其中,插入、删除、查找以及迭代输出有序序列这几个操作,红黑树也可以完成,时间复杂度和跳表是一样的。
但是,按照区间查找数据这个操作,红黑树的效率没有跳表高。跳表可以在 O(logn) 时间复杂度定位区间的起点,然后在原始链表中顺序向后查询就可以了,这样非常高效。
此外,相比于红黑树,跳表还具有代码更容易实现、可读性好、不容易出错、更加灵活等优点,因此 Redis 用跳表来实现有序集合。